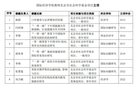
On November 4, 2022, the Beijing Municipal Federation of Social Sciences and the Social Science Planning Office released the "2022 Beijing Social Science Fund Project List." Professor Zhang Huilian from the School of International Economics secured approval for her project "Financial Sanctions Against Russia by the U.S. and Europe: Impacts and Lessons" (Project Approval No.: 22ZGB005), while Professor Liu Naixi was granted approval for her project "Research on High-Quality and Balanced Development Pathways of Beijings Economic Structure" (Project Approval No.: 22JJC032). These projects were respectively designated as General Projects and Youth Projects under the 2022 annual plan of the Beijing Social Science Fund.
Professor Zhang Huilian has published over 50 papers in journals such as Economic Research, Financial Research, Economic Science, Economic Perspectives, and Asia-Pacific Economics during her more than two decades of teaching. She has presided over several national and provincial-level projects, including: the National Natural Science Foundation of China project "Research on the Impact Mechanism of Global Economic Adjustment on Deflation Expectations" (Project No.: 71541017); the Ministry of Finance research project "Tariff Policy Research under an Open Economy," World Bank loan number: 8375-CN (A21-2019); the Beijing Teaching Reform Project "Research on the Connection and Teaching Methods of Macro-Financial Courses Oriented by Research Interests" (Project No.: 2014-MS084); the China Postdoctoral Science Foundation Special Support Project "Institutional Investors and Stock Price Volatility" (Project No.: 200801138), as well as multiple university-level key projects. In recent years, her research interests have primarily focused on the field of international finance, such as the spillover effects of monetary policy, global financial cooperation, and governance.
Professor Zhang Huilian has long taught undergraduate courses such as "Finance" and "International Finance," as well as graduate courses including "Financial Theory and Policy," "Fixed Income Securities Analysis," and "International Finance Special Topics." She has also taught courses like "Financial Markets" and "Central Banking." In the first half of 2004, she conducted a visiting scholarship at the Economics Department of the London School of Economics and Political Science (LSE). From 2017 to 2018, she served as a Fulbright Visiting Scholar at Harvard Universitys Economics Department. The approval of her project under the Beijing Social Science Fund Annual Planning Program is a testament to the close integration of her long-term academic research with daily teaching.

Professor Liu Naixi has long been engaged in research on macroeconomics, international economics, and development economics. Currently, he teaches graduate courses such as "Advanced Macroeconomics" and "Macroeconomic Analysis," as well as undergraduate courses including "Central Banking," "Chinas Foreign Economic Relations and Economic Diplomacy," and "Marketing." He is dedicated to understanding the laws of Chinas economic growth through modern macroeconomic theories, interpreting the miracle of Chinas economic growth, and exploring the path of Chinas economic growth.
The report of the 20th National Congress of the Communist Party of China clearly proposed to "accelerate the building of a new development pattern and focus on promoting high-quality development," with the term "high-quality development" mentioned 17 times in the full text. High-quality development is not only a new proposition that has not been systematically discussed in the economic policies of Western countries or in previous economic theories, but also a new proposition derived from the summary of Chinas economic growth experience. It addresses important questions such as "what is high-quality development," "why and when to shift to high-quality development," "how to promote high-quality development," and "what aspects should be included in key measures." Whether in the construction of normative theories or the support of empirical research, systematic research and innovation with the characteristics of Chinese economics are required.
Throughout history and across the world, many countries have achieved brief economic growth miracles, only to enter growth stagnation at different times, in different ways, and at varying income levels. A rough observation of their commonality reveals a close connection with long-term imbalances in certain aspects of economic structure. Currently, China faces urgent situations such as the need for forward and backward linkages in development momentum and the transformation and upgrading of economic structure, as well as severe challenges like the COVID-19 pandemic and global industrial competition. It is necessary to deeply understand the gradual development laws of economic growth and explore systematic paths for high-quality economic development in China. Among these, promoting high-quality and balanced development of economic structures (including industrial structure, regional structure, financial entity structure, employment structure, distribution structure, and dual-circulation structure, etc.) is particularly important. The dilemma between distribution and growth is a century-old problem in modern macroeconomic theory. Research on economic structure issues is not only theoretical innovation in frontier macroeconomic research but also practical research on how late-developing countries can further achieve catch-up and leapfrog development paths. From the perspective of economic structural equilibrium, deconstructing and understanding the path of high-quality economic development in China is an exploration and attempt to solve Chinas problems based on this macroeconomic century-old challenge. The approval of this project under the annual planning of the Beijing Social Science Foundation also marks Professor Liu Naixis long-term efforts in this field.The achievements accumulated through the integration of theory and practice. This year, Professor Liu Naixis application for the project "Behavioral Choices and Economic Effects in Field Cold Storage Construction: A Study Based on Large-Scale Natural Experiments" has been approved as a 2022 Youth Fund Project of the Ministry of Education for Humanities and Social Sciences Research.

Since 2015, seven faculty members from the School of International Economics—Yang Li, Yan Shigang, Li Feng, Fu Shaojun, Hu Zaiyong, Zhang Huilian, and Liu Naixi—have secured research grants from the Beijing Social Science Foundation.
